通知公告

关于申报2022年度碳达峰碳中和委托研究课题项目的通知

来源:2026年国际足联世界杯  发布时间:2022-06-07  阅读次数:

各位老师:

为夯实碳达峰碳中和工作基础,深化重大问题研究,加强政策储备,强化决策支撑,国家发展改革委资源节约和环境保护司现向社会公开征集2022年度碳达峰碳中和课题项目研究单位。具体事项通知如下。

一、委托研究课题项目

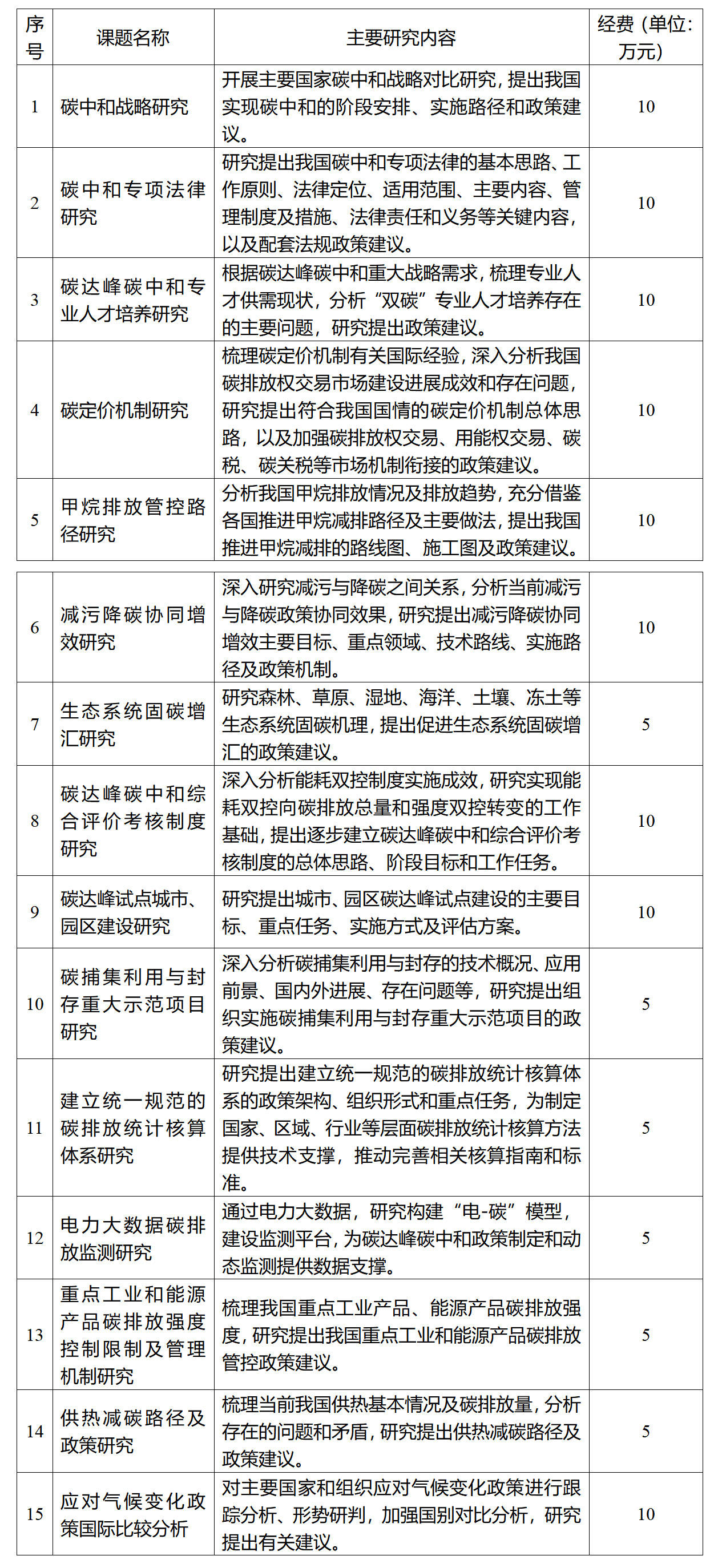
1.碳中和战略研究

2.碳中和专项法律研究

3.碳达峰碳中和专业人才培养研究

4.碳定价机制研究

5.甲烷排放管控路径研究

6.减污降碳协同增效研究

7.生态系统固碳增汇研究

8.碳达峰碳中和综合评价考核制度研究

9.碳达峰试点城市、园区建设研究

10.碳捕集利用与封存重大示范项目研究

11.建立统一规范的碳排放统计核算体系研究

12.电力大数据碳排放监测研究

13.重点工业和能源产品碳排放强度控制限制及管理机制研究

14.供热减碳路径及政策研究

15.应对气候变化政策国际比较分析

主要研究内容及经费详见附件1。

成果形式:提交课题研究报告。

以上课题项目咨询电话:

第1至7项:010-68505173,68505172

第8至14项:010-68505625

第15项:010-68505168

二、总体要求

(一)以习近平新时代中国特色社会主义思想为指导,全面贯彻党的十九大和十九届历次全会精神,正确认识和准确把握党中央、国务院碳达峰碳中和决策部署精神,聚焦委托课题研究重点和关键环节,深化重大问题研究,提出有深度、有广度、高质量的课题研究报告。

(二)强化目标导向、问题导向。坚持以我为主,立足基本国情,深入开展实地调研,梳理发展现状、面临的突出问题,研究提出下一步发展思路、改革目标、政策举措等。

(三)提升课题研究质量,形成的研究成果要有前瞻性,符合客观实际,政策建议应具有针对性、适用性和可操作性,为完善“双碳”政策体系、制定实施重大政策提供支撑。

(四)最终研究成果的知识产权归国家发展改革委环资司(碳达峰碳中和工作领导小组办公室综合组)所有。

三、申报程序

(一)申报单位应根据自身研究优势,精心组建课题组。课题组成员应具备较高的政治素质、理论素养、业务素质,在碳达峰碳中和重点领域具有丰富经验,能够承担实质性研究工作。课题组负责人须有较强的组织协调能力,组织、指导、参与课题研究项目实施全过程。

(二)请有意向申报的老师于2022年6月16日前将如实填写的《国家发展改革委资源节约和环境保护司委托研究课题项目申报书》(A3纸双面打印、中缝装订)一式3份报送至综合办公室,WORD电子版发送到wangqian9401@chd.edu.cn(邮件主题中注明“申报课题项目编号+申报单位名称”)。联系人:权立峰,联系电话:61105226。

(三)征集结束后,资源节约和环境保护司将组织力量对委托研究课题申报书进行评审,择优遴选确定承担单位。最终结果将在国家发展改革委门户网站发布公告信息,并与入选单位签订正式合同,拨付相应研究经费。

(四)对最终没有合适入选单位承接的课题,由资源节约和环境保护司根据课题涉及领域确定具体承担单位。

四、项目执行时间

委托研究课题项目执行时间由签订合同之日起至2022年12月底。项目承担单位应在2022年12月15日前提交最终研究成果(5份研究报告全本、1份电子版,5份研究报告简写本、1份电子版)。

 

 

                                      科学研究院项目管理中心

                                          2022年6月7日

附件1:课题名称、主要研究内容及经费.jpg附件2:国家发展改革委资源节约和环境保护司委托研究课题项目申报书.docx

上一条:关于申报国家发展改革委国民经济综合司2022年度研究课题的通知 下一条:陕西省发展和改革委员会关于征集相关研究课题承担单位的通知

关闭

微信平台 常用电话 QQ平台